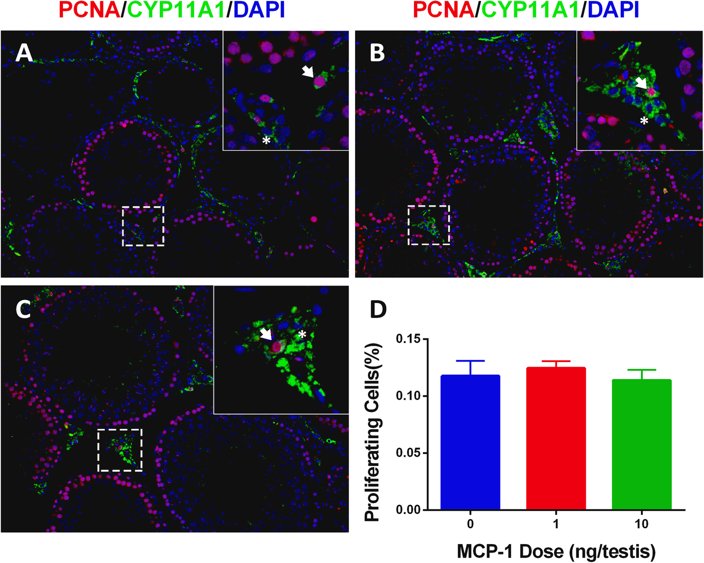
Fig. 6

Effects of MCP-1 on the number of PCNA-positive Leydig cells in vivo. Immunofluorescent staining of PCNA (red color in the nucleus) and CYP11A1 (green color in the cytoplasm) and DAPI (blue color in the nucleus) as the contrasting staining of the sections of testes from rats treated with 0 (a), 1 (b), 10 (c) ng/testis MCP-1 from the 14th day to 28th day d: quantitative data. White arrow indicates PCNA-positive Leydig cells. White “*” indicates PCNA-negative Leydig cells. Mean ± SEM, n = 6. No significance was observed between any two groups.