Fig. 3
From: Ephrin-B2 paces neuronal production in the developing neocortex

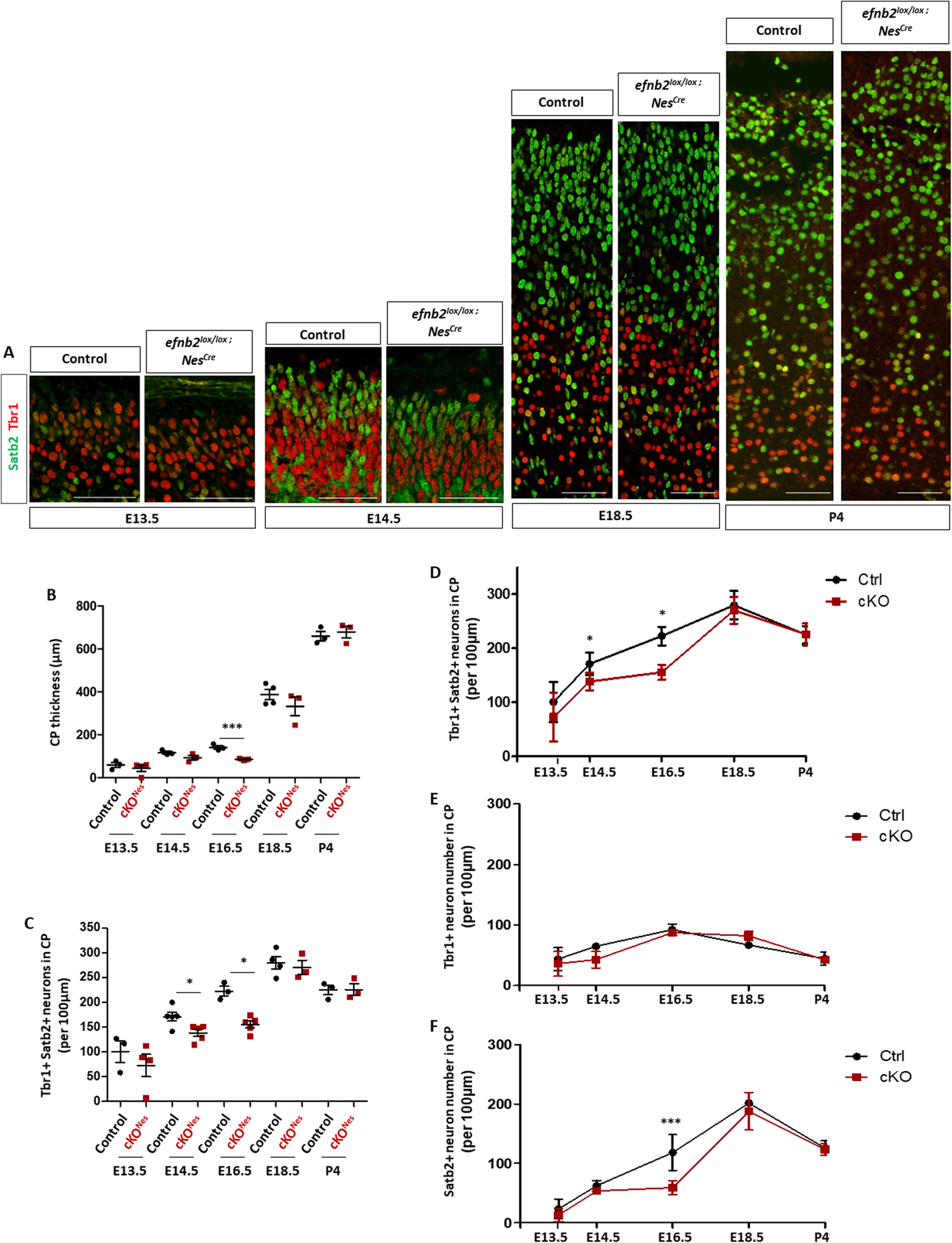
The decrease in neuronal number in the neocortex of Efnb2 cKONes is transient. a. Transverse sections of the CP of the neocortex of control and Efnb2lox/lox; Nes-Cre embryos at different developmental stages (indicated) were immunostained for Tbr1 (red) and Satb2 (green). b. Measurement of CP thickness in control (n = 3 or 4) and Efnb2lox/lox; Nes-Cre (n = 3 or 4) embryos at all stages. c. Quantification of the number of neurons in the CP of the neocortex at all stages. The graph represents the number of Tbr1+ and Satb2+ neurons in control and Efnb2lox/lox; Nes-Cre embryos. d. Mean total neuron numbers at each developmental stages of both genotypes were plotted on a curve graph. e. Mean numbers of Tbr1+ neurons at each developmental stage were plotted on a curve graph. f. Mean numbers of Satb2+ neurons at each developmental stage were plotted on a curve graph. Data on graphs are reported as mean ± SEM, unpaired t-test and 1-way ANOVA with Bonferroni’s multiple comparison test (*P < 0.05; ***P < 0.001). CP: cortical plate. Scale bars: 50 μm