Skip to main content
Figure 1 | BMC Developmental Biology

Figure 1

From: Arx and Nkx2.2 compound deficiency redirects pancreatic alpha- and beta-cell differentiation to a somatostatin/ghrelin co-expressing cell lineage

Figure 1

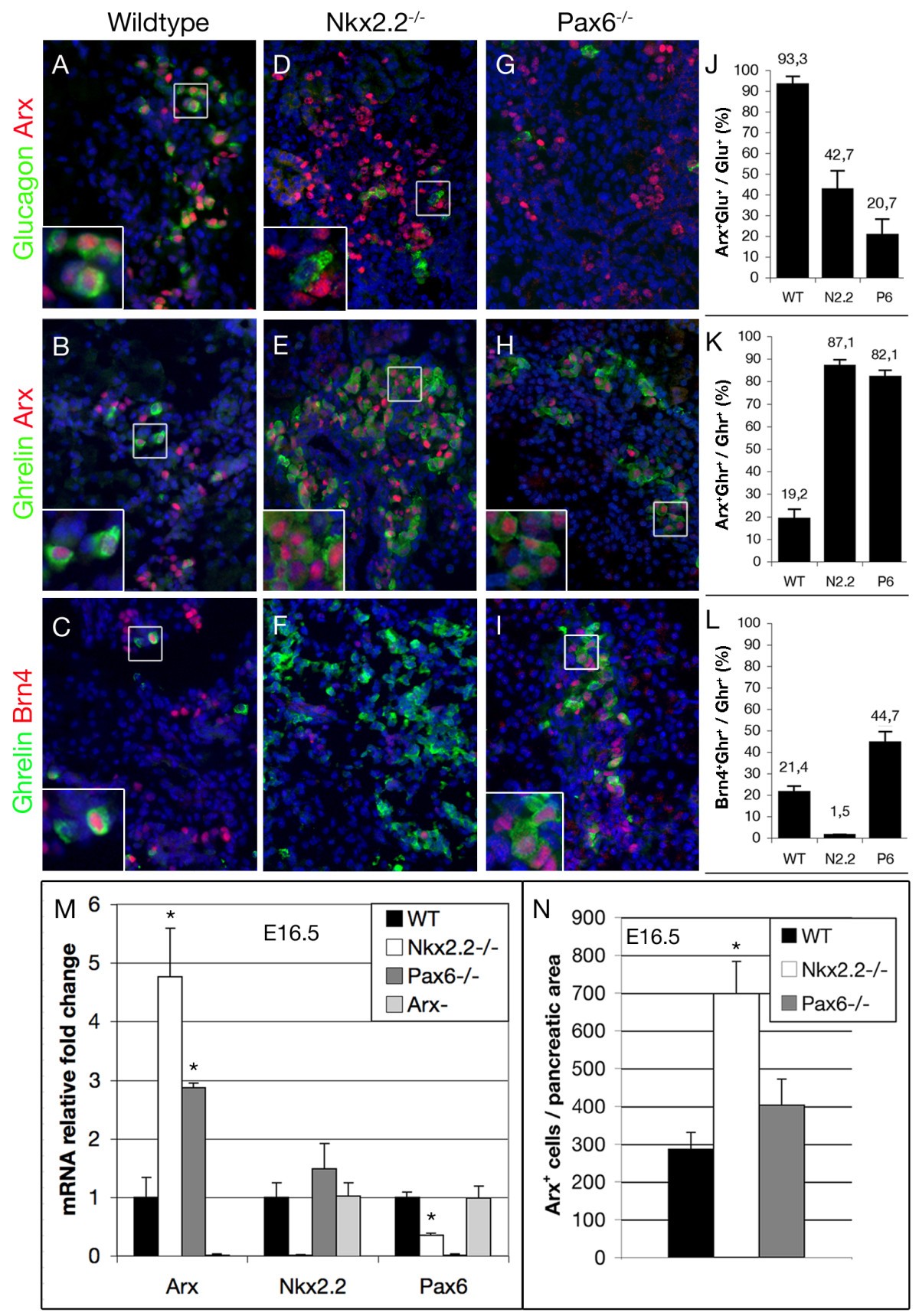
Expression of Arx and Brn4 in E16.5 pancreata of wild type, Nkx2.2-/- and Pax6-/- mice. (A, B) Arx is expressed in wild type glucagon+ cells. (A, inset) Moreover, Arx+/glucagon- cells are detectable at this stage. (B, C, inset) Arx or Brn4 can be detected in a subset of ghrelin+ cells. (D, inset) In Nkx2.2-mutant pancreata some of the remaining glucagon+ cells do not express Arx. (E, inset, F) Most Nkx2.2-deficient ghrelin+ cells express Arx but only rarely Brn4. (G, H) Arx is expressed in pancreata of Pax6-/- mice and co-localizes with most ghrelin+ cells. Scattered Arx+/ghrelin- and ghrelin+/Arx- cells can be detected. (I, inset) Brn4 is expressed in a subset of ghrelin+ cells and labels a ghrelin- cell population in Pax6-deficient mice. Counterstaining with DAPI. (J-L) The percentages of Arx+/glucagon+, Arx+/ghrelin+ and Brn4+/ghrelin+ cells in pancreata of wild type (WT), Nkx2.2-/- (N2.2) and Pax6-/- (P6) mice within the total glucagon+ and ghrelin+ cell populations, respectively, are depicted. (M) Quantitative RT-PCR of Arx, Pax6 and Nkx2.2 mRNA in wild type, Nkx2.2-/-, Pax6-/- and Arx- E16.5 pancreas. (N) Quantification of Arx+ cells at E16.5 in pancreata of wild type, Nkx2.2-/- and Pax6-/- mice (n = 3 pancreas per genotype). Single-factor ANOVA coupled to Newman-Keuls test was applied and p-values < 0,05 were assessed as statistically significant compared to wild type. Statistical significance is achieved with the assumption of a normal distribution. Error bars represent SEM. (original magnification: 400×, Insets magnification: 4×).

Back to article page
\